-
欢迎来到呼市圆顺达驾校
呼和浩特市呼市圆顺达驾校怎么样,价格贵不贵?呼市圆顺达驾校好不好?
地址:呼和浩特市玉泉区103省道呼托公路10公里处阜丰制药场对面
呼市圆顺达驾校电话:13734812025
-
简介
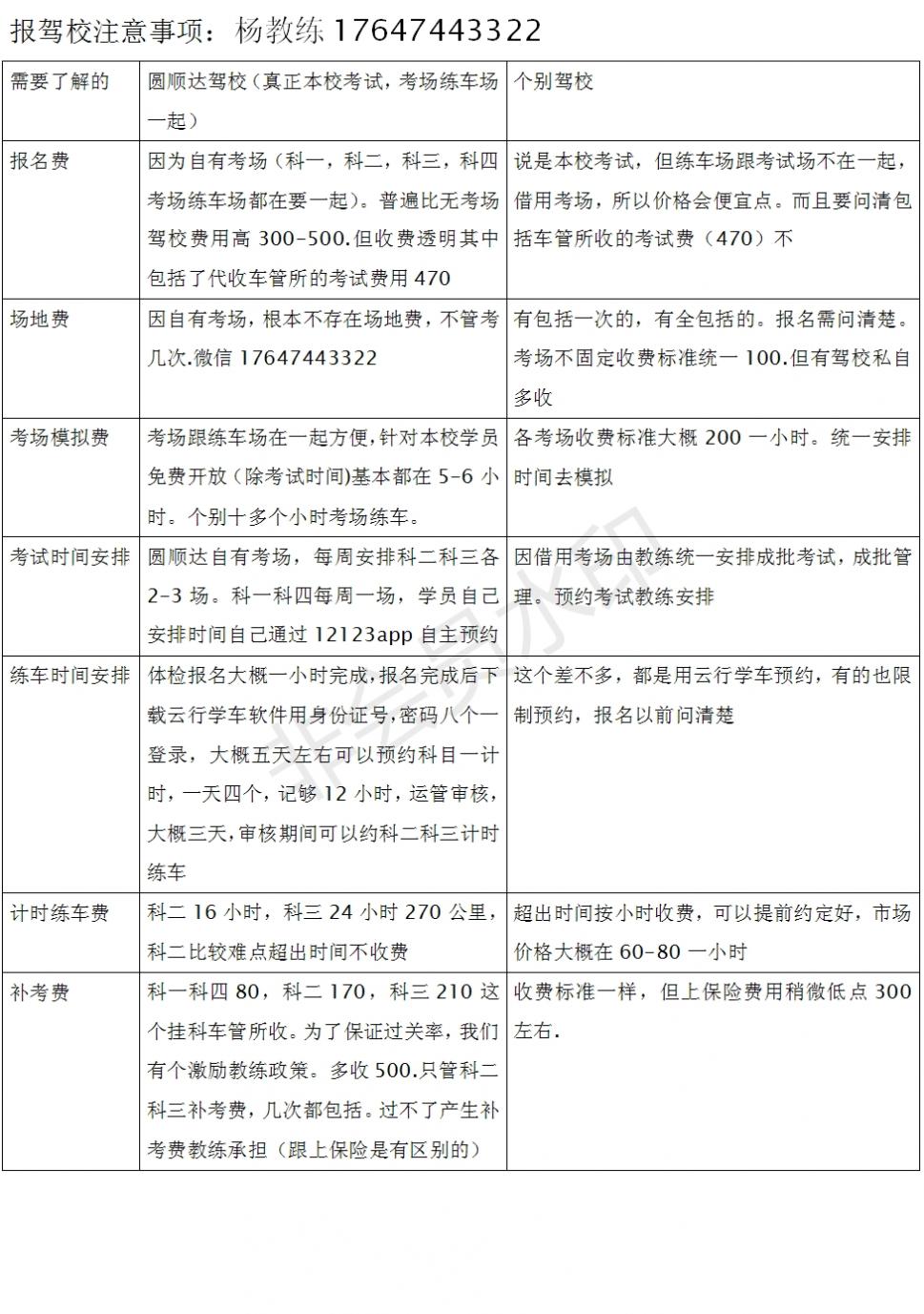
新加全部考试系统模拟,我是圆顺达驾校(杨喜龙精英教练组服务团队)打破驾校是最牛服务业的观点,我们圆顺达驾校是内蒙古标准化示范学校,市区都有通勤车,唯一一个科一科二科三科四考场练车场都在一起,所以有点远,我们团队不停车计时,以过关率为主要目的,不怕零基础,信守承诺,不抽烟喝酒,打造真正的报名价就是拿本价格,自动挡C2手动挡C1,本地外地都能报。签一费制合同,总共来驾校15天连考试,考场练车考场考试,练车不限时间(科二正常16个小时,科三24个)科二可以练30-40小时,学不会超时按成本价15每小时收取费用。每天约四小时练车,加急加快。 微信13734812025
圆顺达驾校是内蒙古自治区打造的一所标准型示范驾校。我校实行一站式服务,所有考试都在本校(科目一到科目三)。学校地址位于玉泉区金川开发南区,齐鲁制药厂以南,呼托公路10公里(103省道)阜丰生物制药厂对面。
圆顺达驾校场地占地200亩,现有优秀实操教练员近300人,教学车辆360于台,考试车辆近40台,配备数台先进模拟机供学员模拟练习。为学员提供训练车型为雪铁龙爱丽舍、长安V5、铃木雨燕三种轿车车型,目的是让学员扎实技术,安全上路。为了满足不同学员的需求,在培训时间安排上,设有平时班、周末班、计时班,并为学员提供电话预约练车服务。我校设有通勤车7辆,免费接送学员,南线中线北线可以满足全市学员乘坐,极大的方便了学员来我校学习和训练。硬件设施、设备配套,教学设施先进,考试场地、训练场地标准规范。坚持规范教学,诚信服务,人性化管理,为学员提供一个标准化的训练平台。
-
关键词
-
呼市圆顺达驾校官网
-
-
课程信息
-
报考课程 驾照类型 报名价格 学车时间 几人一车 备注信息 在线报名 新规Vip班 C1 ¥3880 周一到周日训练 1 专车车接送一人一车一教练,杨喜龙教练全程陪同,保证过关。补考费等一切费用全免,考爆作废退学费 蒙汉语班 C1 ¥3200 周一到周日训练 1 可选择蒙授课自主约练车时间考试时间,每天四小时练车,科一科二科三科四自有考场,考场模拟,考场练车场一站式服务,教练保证过关率,绝不吃请,不抽烟不喝酒,不以各种借口收费。望学员放心。早7点-19点上班,中间不休息。 精英教练加快报 C1 ¥3200 周一到周日训练 1 自主约练车时间考试时间,每天四小时练车,科一科二科三科四自有考场,考场模拟,考场练车场一站式服务,教练保证过关率,绝不吃请,不抽烟不喝酒,不以各种借口收费。望学员放心。早7点-20点上班,中间不休息。圆顺达杨喜龙教练13734812025。超出练车时间按成本价15每小时收取练车费用,明码标价,放心练车 自动挡特价班 C2 ¥3500 周一到周日训练 1 自主约练车时间考试时间,每天四小时练车,科一科二科三科四自有考场,考场模拟,考场练车场一站式服务,教练保证过关率,绝不吃请,不抽烟不喝酒,不以各种借口收费。望学员放心。早7点-19点上班,中间不休息。圆顺达杨喜龙教练13734812025 周末班 C1 ¥3200 周末训练 1 周末班保证每天四小时,三个月拿本,享受待遇跟精英教练班同等 VIP C1 ¥3580 周一到周日训练 1 初享受所有班型待遇外,所有科目挂科费用都包括,不限次数 外地转入班 C1 ¥1500 周一到周日训练 1 接送办理所有手续,加急拿证 自动挡VIP班 C2 ¥3880 周一到周日训练 1 专车接送。考场练车。产生补考费教练车,保证过关
-
-
优惠信息

-
驾校风采
-
班车路线



-
学员点评

-
新闻公告
-
呼和浩特市驾校口碑榜
